eBPF hello-world
背景
1992 年的 USENIX 会议上,Steven McCanne 和 Van Jacobson 发布的论文
- The BSD Packet Filter: A New Architecture for User-level Packet Capture
- 为 BSD 操作系统带来了革命性的包过滤机制 BSD Packet Filter
BPF的特性
- 内核态引入一个新的虚拟机,所有指令都在内核虚拟机中运行
- 用户态使用 BPF 字节码来定义过滤表达式,然后传递给内核,由内核虚拟机解释执行。
eBPF 的诞生是 BPF 技术的一个转折点,使得 BPF 不再仅限于网络栈,而是成为内核的一个顶级子系统
开发过程
- 使用 C 语言开发一个 eBPF 程序;
- 借助 LLVM 把 eBPF 程序编译成 BPF 字节码
- 通过 bpf 系统调用,把 BPF 字节码提交给内核
- 内核验证并运行 BPF 字节码,并把相应的状态保存到 BPF 映射中
- 用户程序通过 BPF 映射查询 BPF 字节码的运行状态。

BCC(BPF Compiler Collection)
- BCC 是一个 BPF 编译器集合,包含了用于构建 BPF 程序的编程框架和库,并提供了大量可以直接使用的工具
- 使用 BCC 的好处是,它把上述的 eBPF 执行过程通过内置框架抽象了起来
- 并提供了 Python、C++ 等编程语言接口
- 可以直接通过 Python 语言去跟 eBPF 的各种事件和数据进行交互
BPF程序可以利用 BPF 映射(map)进行存储,而用户程序通常也需要通过 BPF 映射同运行在内核中的 BPF 程序进行交互
在性能观测中,BPF 程序收集内核运行状态存储在映射中,用户程序再从映射中读出这些状态

例子
hello-world
安装 Ubuntu 24.04.2 LTS
系统内核
|
|
安装相关的工具
|
|
Key packages:
- libelf-dev and libbpf-dev: For eBPF program compilation.
- python3-bpfcc and bpfcc-tools: BCC framework tools for eBPF development.
- linux-headers-$(uname -r): Kernel headers matching your kernel version
c 代码
|
|
python 代码
|
|
以上代码工作过程:
- 处导入了 BCC 库的 BPF 模块,以便接下来调用
- 处调用 BPF() 加载第一步开发的 BPF 源代码
- 处将 BPF 程序挂载到内核探针(简称 kprobe),其中 do_sys_openat2() 是系统调用 openat() 在内核中的实现
- 处则是读取内核调试文件 /sys/kernel/debug/tracing/trace_pipe 的内容,并打印到标准输出中。
当然,也可以将 c 代码嵌入到 python 中
|
|
运行
|
|
结果
|
|
输出的格式可由 /sys/kernel/debug/tracing/trace_options 来修改。前面这个默认的输出中,每个字段的含义如下所示:
- <…>-3726 表示进程的名字和 PID;
- [000] 表示 CPU 编号;
- … 表示一系列的选项;
- 1383.099335 表示时间戳;
- bpf_trace_printk 表示函数名;
- 最后的 “Hello, World!” 就是调用 bpf_trace_printk() 传入的字符串
改进
trace-open.c 代码
|
|
trace-open.py 代码
|
|
执行结果
|
|
c 代码执行
完整的例子
|
|
Makefile
|
|
安装必要的组件
|
|
执行
|
|
输出结果
|
|
Comparison with BCC
| Aspect | This Code | BCC - Based Approach |
|---|---|---|
| Complexity | Manual kernel module setup. | Uses Python/BPF scripts for simplicity. |
| Execution | Context Pure kernel space. | Combines user - space (Python) and kernel - space (BPF). |
| Overhead | Higher (requires module compilation). | Lower (dynamic loading via BPF). |
| Flexibility | Direct control over kprobes. | Limited by BPF's sandboxed environment |
安全性
- bcc是编译了限制的字节码
- 之后又有校验,所以更安全
- 而直接 kprobe 方式绕过了上述限制,直接注入到内核所以不安全
原理
执行过程
下图,来自 BPF Internals
解释
- 第一个模块是 eBPF 辅助函数。它提供了一系列用于 eBPF 程序与内核其他模块进行交互的函数。这些函数并不是任意一个 eBPF 程序都可以调用的,具体可用的函数集由 BPF 程序类型决定
- 第二个模块是 eBPF 验证器。它用于确保 eBPF 程序的安全。验证器会将待执行的指令创建为一个有向无环图(DAG),确保程序中不包含不可达指令;接着再模拟指令的执行过程,确保不会执行无效指令
- 第三个模块是由 11 个 64 位寄存器、一个程序计数器和一个 512 字节的栈组成的存储模块。这个模块用于控制 eBPF 程序的执行。其中,R0 寄存器用于存储函数调用和 eBPF 程序的返回值,这意味着函数调用最多只能有一个返回值;R1-R5 寄存器用于函数调用的参数,因此函数调用的参数最多不能超过 5 个;而 R10 则是一个只读寄存器,用于从栈中读取数据
- 第四个模块是即时编译器,它将 eBPF 字节码编译成本地机器指令,以便更高效地在内核中执行
- 第五个模块是 BPF 映射(map),它用于提供大块的存储。这些存储可被用户空间程序用来进行访问,进而控制 eBPF 程序的运行状态。
指令
BPF 指令
查询 hello world 程序
|
|
这里的 60 就是 id,然后查询
|
|
结果
|
|
解释
- 第一部分,冒号前面的数字 0-12 ,代表 BPF 指令行数
- 第二部分,括号中的 16 进制数值,表示 BPF 指令码。,比如第 0 行的 0xb7 表示为 64 位寄存器赋值
- 第三部分,括号后面的部分,就是 BPF 指令的伪代码。
这些 BPF 指令的含义:
- 第 0-8 行,借助 R10 寄存器从栈中把字符串 “Hello, World!” 读出来,并放入 R1 寄存器中
- 第 9 行,向 R2 寄存器写入字符串的长度 14(即代码注释里面的 sizeof(_fmt) )
- 第 10 行,调用 BPF 辅助函数 bpf_trace_printk 输出字符串
- 第 11 行,向 R0 寄存器写入 0,表示程序的返回值是 0
- 最后一行,程序执行成功退出。
总结
- 这些指令先通过 R1 和 R2 寄存器设置了 bpf_trace_printk 的参数
- 然后调用 bpf_trace_printk 函数输出字符串,最后再通过 R0 寄存器返回成功
BPF 指令
BPF指令加载到内核后,jit 会编译成机器指令,x86的类似于
|
|
strace 跟踪一下
|
|
打印的结果
|
|
编程接口
bpf 系统调用
用户态负责 eBPF 程序的加载、事件绑定以及 eBPF 程序运行结果的汇总输出;内核态运行在 eBPF 虚拟机中,负责定制和控制系统的运行状态

用户态和内核态交互就必须用bpf系统调用
|
|
BPF 系统调用接受三个参数:
- cmd ,代表操作命令,比如上一讲中我们看到的 BPF_PROG_LOAD 就是加载 eBPF 程序
- attr,代表 bpf_attr 类型的 eBPF 属性指针,不同类型的操作命令需要传入不同的属性参数
- size ,代表属性的大小
6.14支持的 command
|
|
常用的命令:
| BPF 命令 | 功能描述 |
|---|---|
| BPF_MAP_CREATE | 创建一个 BPF 映射 |
| BPF_MAP_LOOKUP_ELEM BPF_MAP_UPDATE_ELEM BPF_MAP_DELETE_ELEM BPF_MAP_LOOKUP_AND_DELETE_ELEM BPF_MAP_GET_NEXT_KEY |
BPF 映射相关的操作命令,包括查找、更新、删除以及遍历等 |
| BPF_PROG_LOAD | 验证并加载 BPF 程序 |
| BPF_PROG_ATTACH BPF_PROG_DETACH |
把 BPF 程序挂载到内核事件上 把 BPF 程序从内核事件上卸载 |
| BPF_OBJ_PIN | 把 BPF 程序或映射挂载到 sysfs 中的 /sys/fs/bpf 目录中(常用于保持 BPF 程序在内核中贮存) |
| BPF_OBJ_GET | 从 /sys/fs/bpf 目录中查找 BPF 程序 |
| BPF_BTF_LOAD | 验证并加载 BTF 信息 |
辅助函数
辅助函数
- eBPF 程序并不能随意调用内核函数
- 内核定义了一系列的辅助函数,用于 eBPF 程序与内核其他模块进行交互
通过bpftool feature probe 可以查询当前系统支持的 辅助函数列表
辅助函数非常多,6.11 内核打印的结果如下:
|
|
通过man bpf-helpers 可以查看每个辅助函数的细节
常用的辅助函数
| 辅助函数 | 功能描述 |
|---|---|
bpf_trace_printk(fmt, fmt_size, ...) |
向调试文件系统写入调试信息 |
bpf_map_lookup_elem(map, key)bpf_map_update_elem(map, key, value, flags)bpf_map_delete_elem(map, key) |
BPF 映射操作函数,分别是查找、更新和删除元素 |
bpf_probe_read(dst, size, ptr)bpf_probe_read_user(dst, size, ptr)bpf_probe_read_kernel(dst, size, ptr) |
从内存指针中读取数据 从用户空间内存指针中读取数据 从内核空间内存指针中读取数据 |
bpf_probe_read_str(dst, size, ptr)bpf_probe_read_user_str(dst, size, ptr)bpf_probe_read_kernel_str(dst, size, ptr) |
从内存指针中读取字符串 从用户空间内存指针中读取字符串 从内核空间内存指针中读取字符串 |
bpf_ktime_get_ns() |
获取系统启动以来的时长,单位纳秒 |
bpf_get_current_pid_tgid() |
获取当前线程的 TGID(高32位)和 PID(低32位) |
bpf_get_current_comm(buf, size) |
获取当前线程的任务名称 |
bpf_get_current_task() |
获取当前任务的 task 结构体 |
bpf_perf_event_output(ctx, map, flags, data, size) |
向性能事件缓冲区中写入数据 |
bpf_get_stackid(ctx, map, flags) |
获取内核态和用户态调用栈 |
bpf_probe_read 函数
- eBPF 内部的内存空间只有寄存器和栈。
- 要访问其他的内核空间或用户空间地址,就需要借助 bpf_probe_read 这一系列的辅助函数
- 这些函数会进行安全性检查,并禁止缺页中断的发生
映射
介绍
- BPF 映射用于提供大块的键值存储
- 这些存储可被用户空间程序访问,进而获取 eBPF 程序的运行状态
- eBPF 程序最多可以访问 64 个不同的 BPF 映射
- 并且不同的 eBPF 程序也可以通过相同的 BPF 映射来共享它们的状态
BPF 辅助函数中并没有 BPF 映射的创建函数,BPF 映射只能通过用户态程序的系统调用来创建
|
|
支持的映射类型
|
|
参考内核头文件:include/uapi/linux/bpf.h
常用的映射类型及其功能和使用场景
| 映射类型 | 功能描述 |
|---|---|
| BPF_MAP_TYPE_HASH | 哈希表映射,用于保存 key/value 对 |
| BPF_MAP_TYPE_LRU_HASH | 类似于哈希表映射,但在表满的时候自动按 LRU 算法删除最久未被使用的元素 |
| BPF_MAP_TYPE_ARRAY | 数组映射,用于保存固定大小的数组(注意数组元素无法删除) |
| BPF_MAP_TYPE_PROG_ARRAY | 程序数组映射,用于保存 BPF 程序的引用,特别适合于尾调用(即调用其他 eBPF 程序) |
| BPF_MAP_TYPE_PERF_EVENT_ARRAY | 性能事件数组映射,用于保存性能事件跟踪记录 |
| BPF_MAP_TYPE_PERCPU_HASH BPF_MAP_TYPE_PERCPU_ARRAY |
每个 CPU 单独维护的哈希表和数组映射 |
| BPF_MAP_TYPE_STACK_TRACE | 调用栈跟踪映射,用于存储调用栈信息 |
| BPF_MAP_TYPE_ARRAY_OF_MAPS BPF_MAP_TYPE_HASH_OF_MAPS |
映射数组和映射哈希,用于保存其他映射的引用 |
| BPF_MAP_TYPE_CGROUP_ARRAY | CGROUP 数组映射,用于存储 cgroups 引用 |
| BPF_MAP_TYPE_SOCKMAP | 套接字映射,用于存储套接字引用,特别适用于套接字重定向 |
比如 BCC 的预制的映射函数
|
|
通过以下方式来创建
|
|
BPF 映射会在用户态程序关闭文件描述符的时候自动删除(即close(fd) )
想在程序退出后还保留映射,就需要调用 BPF_OBJ_PIN 命令,将映射挂载到 /sys/fs/bpf 中
通过命令来创建管理映射
|
|
类型格式
内核头文件 linux-headers-$(uname -r) 也是必须要安装的一个依赖项
因为 BCC 在编译 eBPF 程序时,需要从内核头文件中找到相应的内核数据结构定义
主要有这三个方面:
- 在开发 eBPF 程序时,为了获得内核数据结构的定义,就需要引入一大堆的内核头文件
- 内核头文件的路径和数据结构定义在不同内核版本中很可能不同。因此,你在升级内核版本时,就会遇到找不到头文件和数据结构定义错误的问题
- 生产环境以你为安全,不允许安装内核头文件,无法得到内核数据结构的定义。在程序中重定义数据结构虽然可以暂时解决这个问题,但也很容易把使用着错误数据结构的 eBPF 程序带入新版本内核中运行。
= 5.2 版本的内核中就自动内嵌在内核二进制文件 vmlinux 中
导出命令
|
|
在开发 eBPF 程序时只需要引入一个 vmlinux.h 即可,不用再引入一大堆的内核头文件
GRANT SELTZER 博客
一些例子
create_map 例子
|
|
编译执行
|
|
perf_event_open 函数
|
|
打印结果:
|
|
BPF 与性能事件的绑定过程分为以下几步:
- 首先,借助 bpf 系统调用,加载 BPF 程序,并记住返回的文件描述符;
- 然后,查询 kprobe 类型的事件编号。BCC 实际上是通过 /sys/bus/event_source/devices/kprobe/type 来查询的;
- 接着,调用 perf_event_open 创建性能监控事件。比如,事件类型(type 是上一步查询到的 6)、事件的参数( config1 包含了内核函数 do_sys_openat2 )等;
- 最后,再通过 ioctl 的 PERF_EVENT_IOC_SET_BPF 命令,将 BPF 程序绑定到性能监控事件。
各类事件
事件类型
6.13内核支持的事件类型
|
|
查询当前系统支持的类型
|
|
结果
|
|
这些程序类型大致可以划分为三类:
- 跟踪,即从内核和程序的运行状态中提取跟踪信息,来了解当前系统正在发生什么
- 网络,即对网络数据包进行过滤和处理,以便了解和控制网络数据包的收发过程
- 除跟踪和网络之外的其他类型,包括安全控制、BPF 扩展等等
跟踪类 eBPF 程序
跟踪类 eBPF 程序主要用于从系统中提取跟踪信息,进而为监控、排错、性能优化等提供数据支撑
比如
- BPF_PROG_TYPE_KPROBE 类型的跟踪程序,它的目的是跟踪内核函数是否被某个进程调用了
- KPROBE、TRACEPOINT 以及 PERF_EVENT 都是最常用的 eBPF 程序类型
- 大量应用于监控跟踪、性能优化以及调试排错等场景中
| 程序类型 | 功能描述 | 功能限制 |
|---|---|---|
| BPF_PROG_TYPE_KPROBE | 用于对特定函数进行动态插桩,根据函数位置的不同,又可以分为内核态 kprobe 和用户态 uprobe | 内核函数和用户函数的定义属于不稳定 API,在不同内核版本中使用时,可能需要调整 eBPF 代码实现 |
| BPF_PROG_TYPE_TRACEPOINT | 用于内核静态跟踪点(可以使用 perf list 命令,查询所有的跟踪点) | 虽然跟踪点可以保持稳定性,但不如 KPROBE 类型灵活,无法按需增加新的跟踪点 |
| BPF_PROG_TYPE_PERF_EVENT | 用于性能事件(perf_events)跟踪,包括内核调用、定时器、硬件等各类性能数据 | 需配合 BPF_MAP_TYPE_PERF_EVENT_ARRAY 或 BPF_MAP_TYPE_RINGBUF 类型的映射使用 |
| BPF_PROG_TYPE_RAW_TRACEPOINT BPF_PROG_TYPE_RAW_TRACEPOINT_WRITABLE |
用于原始跟踪点 | 不处理参数 |
| BPF_PROG_TYPE_TRACING | 用于开启 BTF 的跟踪点 | 需要开启 BTF |
网络类 eBPF 程序
根据事件触发位置的不同,网络类 eBPF 程序又可以分为
- XDP(eXpress Data Path,高速数据路径)程序
- TC(Traffic Control,流量控制)程序
- 套接字程序
- cgroup 程序
XDP
XDP 程序
- 类型定义为 BPF_PROG_TYPE_XDP
- 它在网络驱动程序刚刚收到数据包时触发执行
- 由于无需通过繁杂的内核网络协议栈,XDP 程序可用来实现高性能的网络处理方案
- 常用于 DDoS 防御、防火墙、4 层负载均衡等场

根据网卡和网卡驱动是否原生支持 XDP 程序,XDP 运行模式可以分为下面这三种:
- 通用模式。它不需要网卡和网卡驱动的支持,XDP 程序像常规的网络协议栈一样运行在内核中,性能相对较差,一般用于测试
- 原生模式。它需要网卡驱动程序的支持,XDP 程序在网卡驱动程序的早期路径运行
- 卸载模式。它需要网卡固件支持 XDP 卸载,XDP 程序直接运行在网卡上,而不再需要消耗主机的 CPU 资源,具有最好的性能。
| 结果码 | 含义 | 使用场景 |
|---|---|---|
| XDP_DROP | 丢包 | 数据包尽早丢弃可减少 CPU 处理时间,常用于防火墙、DDoS 防御等丢弃非法包场景 |
| XDP_PASS | 传递到内核协议栈 | 内核协议栈接收网络包,按正常流程继续处理 |
| XDP_TX XDP_REDIRECT |
转发数据包到同一 / 不同网卡 | XDP 程序修改数据包后转发到网卡,按内核协议栈流程处理,常用在负载均衡中 |
| XDP_ABORTED | 错误 | XDP 程序运行错误时,丢弃数据包并记录错误行为以便排错 |
XDP 程序通过 ip link 命令加载到具体的网卡上,加载格式为
|
|
BCC 也提供了方便的库函数,可以在同一个程序中管理 XDP 程序的生命周期
|
|
TC
TC 程序
- 类型定义为 BPF_PROG_TYPE_SCHED_CLS 和 BPF_PROG_TYPE_SCHED_ACT
- 分别作为 Linux 流量控制 的分类器和执行器
- Linux 流量控制通过网卡队列、排队规则、分类器、过滤器以及执行器等
- 实现了对网络流量的整形调度和带宽控制。
下图展示了 HTB(Hierarchical Token Bucket,层级令牌桶)流量控制的工作原理
Traffic Control HOWTO
TC 程序可以直接在一个程序内完成分类和执行的动作,而无需再调用其他的 TC 排队规则和分类器
具体如下图所示

同 XDP 程序相比
- TC 程序可以直接获取内核解析后的网络报文数据结构sk_buff(XDP 则是 xdp_buff)
- 并且可在网卡的接收和发送两个方向上执行(XDP 则只能用于接收)
TC 程序的执行位置
- 对于接收的网络包,TC 程序在网卡接收(GRO)之后、协议栈处理(包括 IP 层处理和 iptables 等)之前执行
- 对于发送的网络包,TC 程序在协议栈处理(包括 IP 层处理和 iptables 等)之后、数据包发送到网卡队列(GSO)之前执行
除此之外,由于 TC 运行在内核协议栈中,不需要网卡驱动程序做任何改动,因而可以挂载到任意类型的网卡设备(包括容器等使用的虚拟网卡)上
同 XDP 程序一样,TC eBPF 程序也可以通过 Linux 命令行工具来加载到网卡上 不过相应的工具要换成 tc
下面命令分别加载接收和发送方向的 eBPF 程序
|
|
Socket
介绍
- 套接字程序用于过滤、观测或重定向套接字网络包
- 根据类型的不同,套接字 eBPF 程序可以挂载到套接字(socket)、控制组(cgroup )以及网络命名空间(netns)等各个位置
| 套接字程序类型 | 应用场景 | 挂载方法 |
|---|---|---|
| BPF_PROG_TYPE_SOCKET_FILTER | 用于套接字过滤和观测 | 用户态程序可通过系统调用 setsockopt(sock, SOL_SOCKET, SO_ATTACH_BPF, ...) ,绑定 BPF 程序到具体的 socket 上 |
| BPF_PROG_TYPE_SOCK_OPS | 用于套接字修改或重定向 | 用户态程序可通过 BPF 系统调用的 BPF_PROG_ATTACH 命令(指定挂载类型为 BPF_CGROUP_SOCK_OPS ),将其挂载到 cgroup 上 |
| BPF_PROG_TYPE_SK_SKB | 用于套接字修改或消息流动态解析 | 用户态程序可通过 BPF 系统调用的 BPF_PROG_ATTACH 命令(指定挂载类型为 BPF_SK_SKB_STREAM_VERDICT 或 BPF_SK_SKB_STREAM_PARSER ),将其挂载到 BPF_MAP_TYPE_SOCKMAP 类型的 BPF 映射上 |
| BPF_PROG_TYPE_SK_MSG | 用于控制内核是否发送消息到套接字 | 用户态程序可通过 BPF 系统调用的 BPF_PROG_ATTACH 命令(指定挂载类型为 BPF_SK_MSG_VERDICT )将其挂载到 BPF_MAP_TYPE_SOCKMAP 类型的 BPF 映射上 |
| BPF_PROG_TYPE_SK_REUSEPORT | 用于控制端口是否重用 | 用户态程序可通过系统调用 setsockopt(sock, SOL_SOCKET, SO_ATTACH_REUSEPORT_EBPF, ...) ,绑定 BPF 程序到具体的 socket 上 |
| BPF_PROG_TYPE_SK_LOOKUP | 用于为新的 TCP 连接选择监听套接字,或为 UDP 数据包选择未连接的套接字,可用来绕过 bind 系统调用的限制 | 用户态程序可通过系统调用 bpf(BPF_LINK_CREATE, ...) ,绑定 BPF 程序到网络命名空间(netns)上 |
cgroup
cgroup 程序用于对 cgroup 内所有进程的网络过滤、套接字选项以及转发等进行动态控制
它最典型的应用场景是对容器中运行的多个进程进行网络控制
| cgroup 程序类型 | 应用场景 |
|---|---|
| BPF_PROG_TYPE_CGROUP_SKB | 在入口和出口过滤数据包,并可以接受或拒绝数据包 |
| BPF_PROG_TYPE_CGROUP_SOCK | 在套接字创建、释放和绑定地址时,接受或拒绝操作,也可用来统计套接字信息 |
| BPF_PROG_TYPE_CGROUP_SOCKOPT | 在 setsockopt 和 getsockopt 操作中修改套接字选项 |
| BPF_PROG_TYPE_CGROUP_SOCK_ADDR | 在 connect、bind、sendto 和 recvmsg 操作中,修改 IP 地址和端口 |
| BPF_PROG_TYPE_CGROUP_DEVICE | 对设备文件的访问进行过滤 |
| BPF_PROG_TYPE_CGROUP_SYSCTL | 对 sysctl 的访问进行过滤 |
这些类型的 BPF 程序都可以通过 BPF 系统调用的 BPF_PROG_ATTACH 命令来进行挂载
并设置挂载类型为匹配的 BPF_CGROUP_xxx 类型
在挂载 BPF_PROG_TYPE_CGROUP_DEVICE 类型的 BPF 程序时,需要设置 bpf_attach_type 为 BPF_CGROUP_DEVICE:
|
|
补充
- 这几类网络 eBPF 程序是在不同的事件触发时执行的
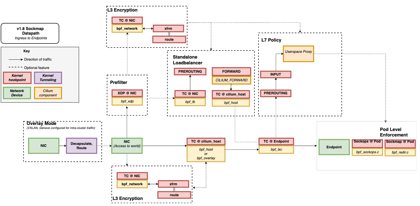
- 因此,在实际应用中可以把多个类型的 eBPF 程序结合起来实现复杂的网络控制功能 比如,最流行的 Kubernetes 网络方案 Cilium 就大量使用了 XDP、TC 和套接字 eBPF 程序
图片来自 Cilium 官方文档,图中黄色部分即为 Cilium eBPF 程序
其他类 eBPF 程序
除了上面的跟踪和网络 eBPF 程序之外,Linux 内核还支持很多其他的类型
| BPF 程序类型 | 应用场景 |
|---|---|
| BPF_PROG_TYPE_LSM | 用于 Linux 安全模块(Linux Security Module, LSM)访问控制和审计策略 |
| BPF_PROG_TYPE_LWT_IN BPF_PROG_TYPE_LWT_OUT BPF_PROG_TYPE_LWT_XMIT |
用于轻量级隧道(如 vxlan、mpls 等)的封装或解封装 |
| BPF_PROG_TYPE_LIRC_MODE2 | 用于红外设备的远程遥控 |
| BPF_PROG_TYPE_STRUCT_OPS | 用于修改内核结构体,目前仅支持拥塞控制算法 tcp_congestion_ops |
| BPF_PROG_TYPE_FLOW_DISSECTOR | 用于内核流量解析器(Flow Dissector) |
| BPF_PROG_TYPE_EXT | 用于扩展 BPF 程序 |
参考
- bpf 官方文档
- BPF 内核文档
- ebpf
- bcc tools
- Introducing the Calico eBPF data plane
- brendangregg 博客
- bcc Reference Guide
- ebpf-apps github
- Kprobe & Uprobe - Linux Tracing
- eBPF 核心技术与实战
- BPF 学习系列之 - 内核探针 - kprobes 与 kretprobes
- bpf map映射简介
- Unofficial eBPF spec
- How Netflix uses eBPF flow logs at scale for network insight